您好,欢迎来到山东中煤工矿集团!

山东中煤工矿集团成功入选山东省电子商务示范企业

时间: 2014/09/19 17:27:02 栏目:中煤要闻 中煤电子商务示范企业 点击: 4734

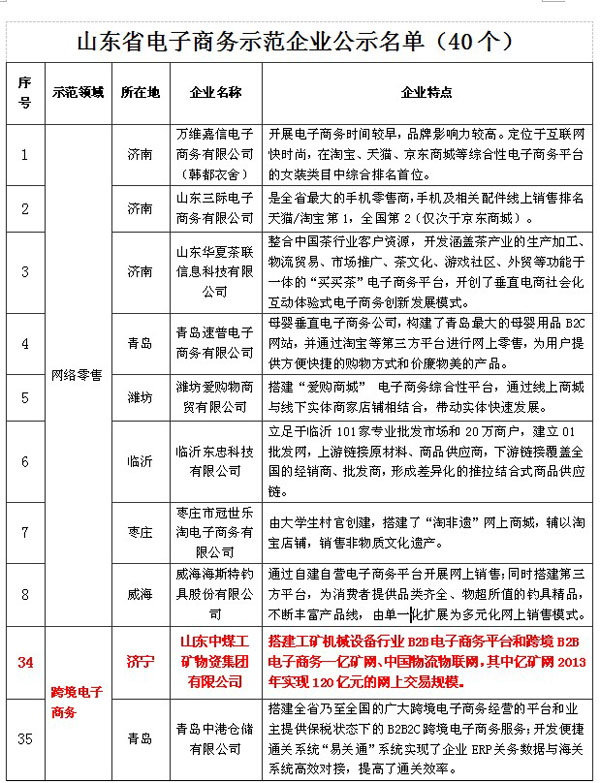
近日,山东省商务厅公布了全省电子商务示范企业名单,山东中煤工矿集团凭借其独特的网络营销模式、规范化的运营管理、良好的资源整合能力成功入选,是济宁市唯一入选的跨境电子商务企业。

据悉,此次评选活动按照公平、公开、公正的原则,依照《山东省电子商务示范基地、示范企业认定办法》,对申报的107家企业进行了严格的评审和现场考察,最终确定40家企业入围山东省电子商务示范企业。山东中煤工矿集团凭借在跨境电子商务涉外平台建设方面取得的突出成绩成功入选。

近年来,山东中煤工矿集团不断开拓创新,积极发展电子商务B2B平台建设,搭建了工矿机械设备行业B2B电子商务平台和跨境B2B电子商务—亿矿网、中国物流物联网,其中亿矿网2013年实现120亿元的网上交易规模。亿矿网平台的创建填补了国内外工矿机械行业电子商务发展的空白,为全省工业企业营销模式的创新与转变起到了模范带头的作用,很好地带动了全省电子商务产业的快速发展。

此次成功入选山东省电子商务示范企业,是对中煤集团电子商务发展的极大肯定,下一步我们将再接再励,继续发挥创新精神和模范带头作用,积极与大家分享电子商务的成功经验,争取为推动全省电子商务的快速发展做出最大的贡献!


//